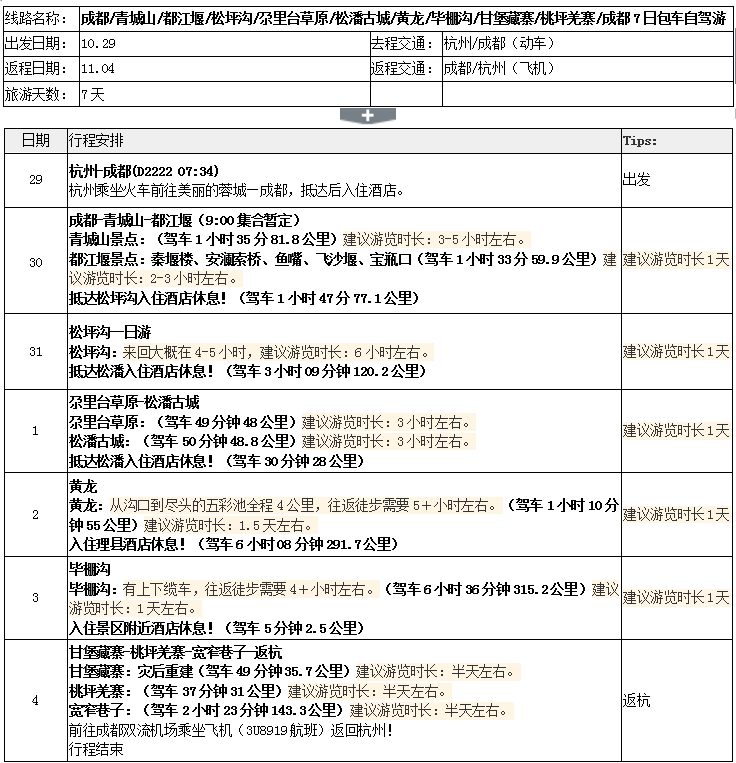
2017.10.29:成都
2017.10.30青城山-都江堰
2017.10.31:松坪沟
2017.11.01:尕里台草原-松潘古城
2017.11.02:黄龙
2017.11.03:毕棚沟
2017.11.04:甘堡藏寨-返杭

  • 游侠客公众号

  • APP下单更优惠

关于游侠客 游侠客的故事 游侠客招聘 联系游侠客 网站地图 商务合作 交换链接 帮助中心 意见反馈 《游侠客用户服务协议》 《游侠客服务隐私政策》

营业执照 旅游度假资质 增值电信业务经营许可证 食品经营许可证

举报邮箱: admin@youxiake.com 涉未成年人不良信息专用举报邮箱: admin@youxiake.com 网上有害信息举报专区

旅游预订电话(免长途费):400-670-6300 投诉及紧急事件联系电话:400-670-6300转5 全国旅游投诉电话:12301

公司总部地址:浙江省杭州市西湖区教工路198号浙商大创业园D幢3楼

浙ICP备20007990号 公安 浙公网安备 33010602002105号 © youxiake.com 版权所有法律顾问:北京中伦文德(杭州)律师事务所 傅林放

支付宝